Create an Investor Account
$TRLX related
$TRLX Investor Flow
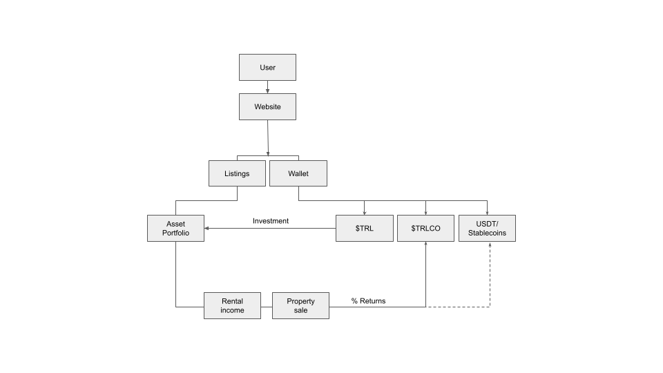
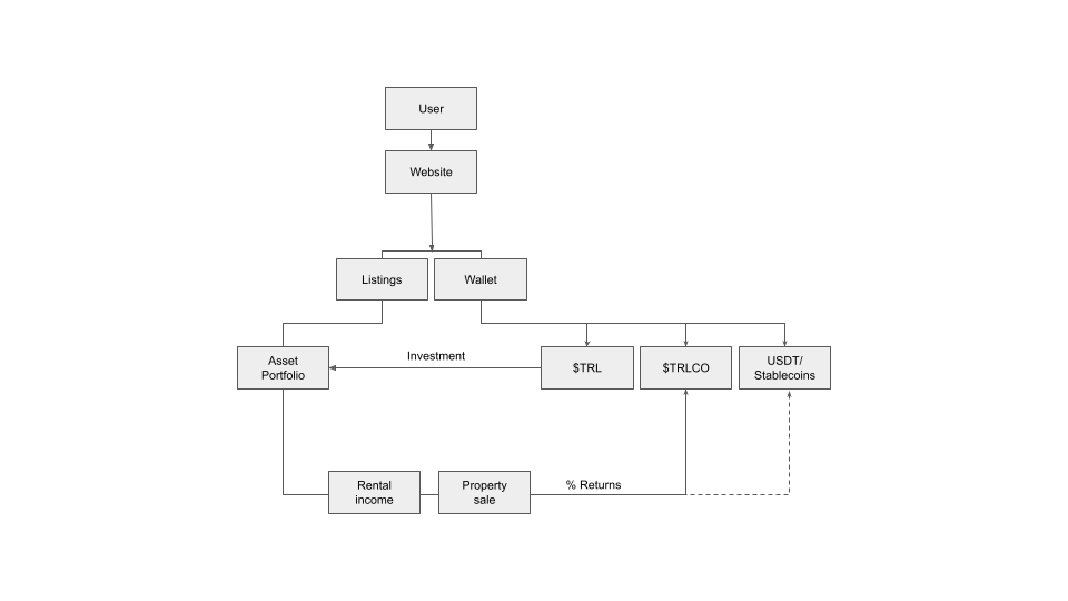
Create an account To begin owning partial ownership of our property portfolios, you must first exist within our TRL ecosystem. You can do so accordingly by signing up for an account. In addition, users will need to link their crypto wallet which will be used to receive $TRLX tokens.
Investing into our listed portfolio of properties TRL will make available onto our website / platform on our current property portfolio for the mass public to choose and invest into, each portfolio differentiated on a geographical standpoint. All available data of the property will be showcased, including legal documentation, photos of the property, financial projections, etc. To participate in the offering, users can decide how many tokens of the property that they would like to purchase and complete the transaction on the platform. All transactions are done via USDT (or stablecoins), a digitally-native coin pegged to the United States dollar one-to-one (meaning each USDT is worth 1 U.S. Dollar). Users who make purchases of $TRLX tokens will earn fractional rights of the profits generated from the properties, whichever the tokens are pegged to.
Receive investment tokens ($TRLX) After a successful transaction, investors will receive $TRLX tokens directly into their account wallet.
Collect monthly rental distribution TRL will disburse rental after fees to all $TRLX holders based on their percentage ownership relative to the entire supply. Rental income will be distributed automatically with the use of smart contracts either in USDT (other stablecoins) or $TRLCO tokens as per user election onto their user account wallet.
Selling of property within a portfolio In the event that TRL has successfully sold a property in a given asset portfolio, $TRLX holders for the specific asset portfolio will be able to share a fractional percentage of the profit earned from the transaction relative to the percentage of their ownership.
